Shematic.net
Больше чем схемотехникаОптоволоконные линии передачи данных
Схемы >> Передача данных >> Оптоволоконные линии передачи данныхЭто - как правило последовательные линии, но быстродействующие. В этой статье кратко описано физическую реализацию оптоволоконных каналов передачи данных.
На скорость передачи данных влияет качество волокна (его прозрачность), его толщина, мощность и тип передатчика (светодиод или лазерный диод), длина волны излучающего света, от которых в свою очередь зависит и длина канала связи.
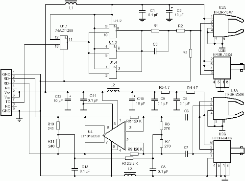
На рис.1 изображен несложный оптоволоконный канал связи. Используя в качестве передатчика светодиод, одномиллиметровое пластиковое оптоволокно, довольно дешёвые TTL микросхемы (U1 - DS3631, U2 - HFBR-15X3, HFBR-4531, U3 - HFBR-25X3, HFBR-4532) длина канала будет до 53 м с быстродействием 40 kBit/sek*.

Рис. 1 Схема оптоволоконного канала
связи
40 kBd до 53 м.
(Нажмите для увеличения)

Рис. 2 Схема оптоволоконного канала
связи 1 MBd до 10
м.
(Нажмите для увеличения)
Оптоволоконный канал обеспечивает надёжное гальвоническое разделение передатчика и приёмника. (R2 - 340 Ом 1%, R3 -3.3 кОм, при этом ток потребляемый передатчиком І = 10 mA). Для увеличения расстояния до 1.5 км необходимо уменьшить диаметер оптоволокна до 200 мкм, увеличить мощность передатчика (U1 - DS3631, U2 - HFBR-15X8, U3 - HFBR-25X8), (R2 - 150 Ом 1%, R3 -3.3 кОм, при этом І = 20 mA). Увеличение скорости передачи требует более быстродействующих передатчика и приёмника. 1 мм пластиковое оптоволокно, микросхема U1 - DS75451, передатчик U2 - HFBR-15X4, приёмник U3 - HFBR-25X4, С1 - 1500 pF, R2 - 51 Ом 1% (І = 60 mA) обеспечивают быстродействие 1 MBit/sek до 10 м, а передатчик U2 - HFBR-15X2 и приёмник U3 - HFBR-25X2 (R2 - 51 Ом 1% І = 60 mA) - до 45м (рис.2). Передатчик U2 - HFBR-15X1 и приёмник U3 - HFBR-25X1 (R2 - 78.7 Ом 1% І = 43 mA, U1 - DS75451), включённые как на рис.1 обеспечат быстродействие 5 MBit/sek до 16 м.
5 MBit/sek на
расстояние до 1.7 км.
Увеличение расстояния
передачи данных до 700 м с быстродействием 5
MBit/sek можно достичь использовав кварцевое
оптоволокно 200 мкм, передатчик U2 - HFBR-14X2,
приёмник U3 - HFBR-24X2, резистор R2 - 174 Ом 1%
(І = 20 mA), R3 - 560 Ом, включённые согласно с
рис.3, а оптоволокно 62.5 і 125 мкм с
передатчиком U2 - HFBR-14X4 и приёмником U3 -
HFBR- 24X4, резистором R2 - 69.8 Ом 1% ( І = 48
mA) включённые так же обеспечат надёжную
связь на расстояние до 1.7 км.

Рис. 3 Схема оптоволоконного канала
связи 5 MBd до 1.7 км.
(Нажмите для увеличения)

Рис. 4 Схема оптоволоконного канала
связи 10 MBd до 300 м.
(Нажмите для увеличения)
Быстродействующие
оптоволоконные линии передачи данных.
Появление на рынке дешёвых
лазерных диодов дало возможность
увеличить быстродействие каналов
передачи данных до ТBit/sek, а малое затухание
в линии - к увеличению расстояния. Если
использовать оптоволокно диаметром 1 мм,
а передатчик и приёмник HFBR-15X8 и
HFBR-25X8 включённые как на рис.4,
то канал связи будет работать
с быстродействием 10 MBit/sek на расстояние до 40
м (R1 - 2 кОм, R2 - 47 Ом 1%, I = 60 mA, R3 - 2.7 Ом), а
оптоволокно диаметром 200 мкм даёт
возможность увеличить длину линии до 300 м.
![]()
![]()

Рис. 5 Схема быстродействующего
оптоволоконного канала связи 32 MBd до 1.3 км.
(Нажмите для увеличения)

Рис. 6 Схема быстродействующего
оптоволоконного канала связи 32 MBd до 4 км.
(Нажмите для увеличения)

Рис. 7 Схема быстродействующего
оптоволоконного канала связи 70 MBd до 14 км.
(Нажмите для увеличения)
Таблица к рис.5.

Таблица к рис.6.

Таблица к рис.7.

160 MBit/sek на
расстояние до 6 км.
Для дальнейшего увеличения
скорости в оптоволоконных каналах обмена
данными необходимы более
быстродействующие усилители. На рис.8
изображена схема с
быстродействием до 160 Mbit/sek, а на рис.9 её
интерфейсная часть.

Рис. 8 Схема быстродействующего
оптоволоконного канала связи 160 MBd до 6 км.
(Нажмите для увеличения)

Рис. 9 Схема интерфейсной части быстродействующего
оптоволоконного канала связи 160 MBd до 6 км.
(Нажмите для увеличения)
Особенностью схем есть то, что они допжны быть выполнены с требованиями высокочастотного монтажа, информационные проводники должны иметь волновое сопротивление 50 Ом, или заменены соответствующими кабелями. Схемы питаются от системного блока напряжением + 5 V, питание приемника и передатчика разделены с фольтрацией по высокой частоте.
Таблица к рис.8.

Планируя использовать оптоволоконную линию, необходимо чтобы она работала с максимальной отдачей и быстродействием, при этом ннужно учитывать температурные колебания окружающей среды и затухание. Ниже в таблицах приводятся типичние зависимости скорости обмена данными от расстояния и температуры (таблицы 9 - 13), а в таблице 14 - приведены сравнительные характеристики для пластикового и стеклянного оптоволокна (стеклянное оптоволокно иизготавливается из чистого кварцевого стекла).
Таблица 9.

Таблица 10.

Таблица 11.
.
Таблица 12.

Таблица 13.

Таблица 14.

добавлено 23.07.07 19:09:09 |
просмотрено 33062 раз