Shematic.net
Больше чем схемотехникаРеле регулятор подзарядки аккумулятора
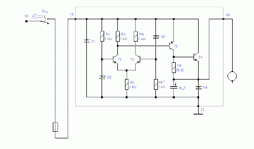
Схемы >> Автоэлектроника >> Реле регулятор подзарядки аккумулятораПодзарядное устройство аккумулятора (рис.1) вместо реле РР380 испытано на "Жигулях" ВАЗ 2101 и ВАЗ 2107 надёжно работает на протяжении более пяти лет. В устройстве предусмотрено температурную коррекцию перегрев - охлаждение, что дает возможность эксплуатировать аккумулятор круглый год зима - лето, а также защиту от короткого замыкания.

Рис. 1 Схема реле
регулятора подзарядки аккумулятора.
(нажмите для увеличения).

Рис. 2 Плата с радиоэлементами.

Рис. 3 Схема включения электронного реле в
сеть автомобиля.
(нажмите для увеличения).
Схема размещена в стандартном корпусе от реле, на рис. 2 - разведена плата с радиоэлементами. Транзисторы: Т1 - КТ315, Т2, Т5 - КТ815, Т3 - КТ817, Т4 - КТ805, диоды: D1, D4 - КД226, стабилитрон: D2 - Д814Д, светодиод: D3 - АЛ307. Транзистор Т4 через слюдяную прокладку прижат винтами к алюминиевому радиатору площадью 80 x 70 мм², толщиной 4 мм. На рис. 3 показана схема включения электронного реле в сеть автомобиля.
Подобная схема изображена на рис. 4. На транзисторах Т1, Т2 (КТ315) реализован компаратор, который при помощи усилительного каскада на транзисторах Т3, Т4 (КТ814А, КТ912А) включает или выключает обмотку возбуждения генератора. Диоды: D1, D4 - КД226, стабилитроны: D2, D3 - КС175А.

Рис. 4 Схема реле
регулятора подзарядки аккумулятора.
(нажмите для увеличения).
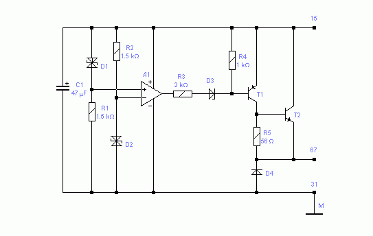
На рис.5 изображена схема с такими же функциональными возможностями, реализованная на операционном усилителе А1. Стабилитроны: D1, D2 - КС162, D3 - КС133, D4 - КД213. Транзисторы: Т1 - КТ326, Т2 - КТ912.

Рис. 5 Схема реле
регулятора подзарядки аккумулятора на
операционном усилителе.
добавлено 23.07.07 19:14:18 |
просмотрено 60127 раз