Shematic.net
Больше чем схемотехникаМногоискровая схема зажигания
Схемы >> Автоэлектроника >> Многоискровая схема зажигания"Благословен тот час, когда я сел за "баранку" этого автомобиля...", авт. Н. Панченко
Каждый водитель знает проблемы карбюраторного двигатнля в особо прохладный период зимы. На рис.1 изображена классическая схема контактной ситемы зажигания. Многоискровая схема (рис. 2) устанавливается в разрыв между прерывателем и котушкой зажигания, разрешая при этом уменьшить искровую нагрузку на контакты, улучшить запуск двигателя при низких оборотах и при "подсевшем" аккумуляторе.

Рис. 1 Схема контактной ситемы зажигания.

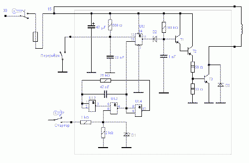
Рис. 2 Многоискровая
схема зажигания.
(нажмите для увеличения).
На микросхеме U1 (564ЛА7)
реализован генератор частотой 200 Н,
начинающий работать в момент запуска
стартера. Стабилитрон: D1
- КС191; диоды: D2
- КД522,
D3
- КД213А;
транзисторы: Т1
- КТ315, Т2
- КТ815А, Т3
- КТ819Г.

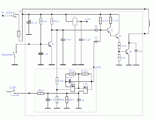
Рис. 3 Многоискровая
схема зажигания.
(нажмите для увеличения).
Принцып действия схемы на рис.3 аналогичен, за исключением того, что для надёжности питание микросхемы U2 осуществляется отдельным источником (U1). Стабилитрон: D1 - КС147; диоды: D2, D2 - КД522, D4 - КД213А; транзисторы: Т1, T2 - КТ315, Т3 - КТ815А, Т4 - КТ819Г, авт.
добавлено 23.07.07 19:15:38 |
просмотрено 41745 раз